您好,欢迎来到 河北伟德国际1946bv官网食品 官方网站! 

新阳不锈钢
这是描述信息

积极推进住房、汽车、电子产物、家具家拆等

   

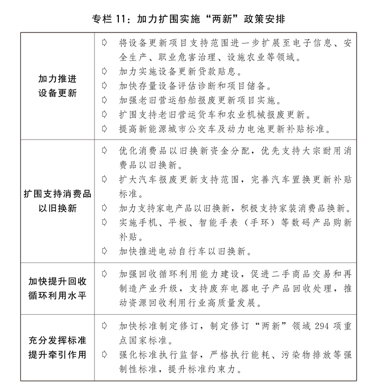
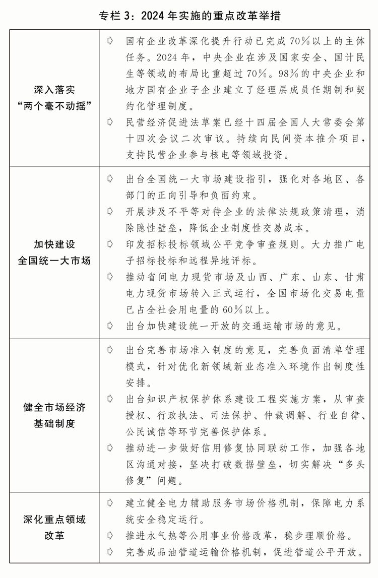
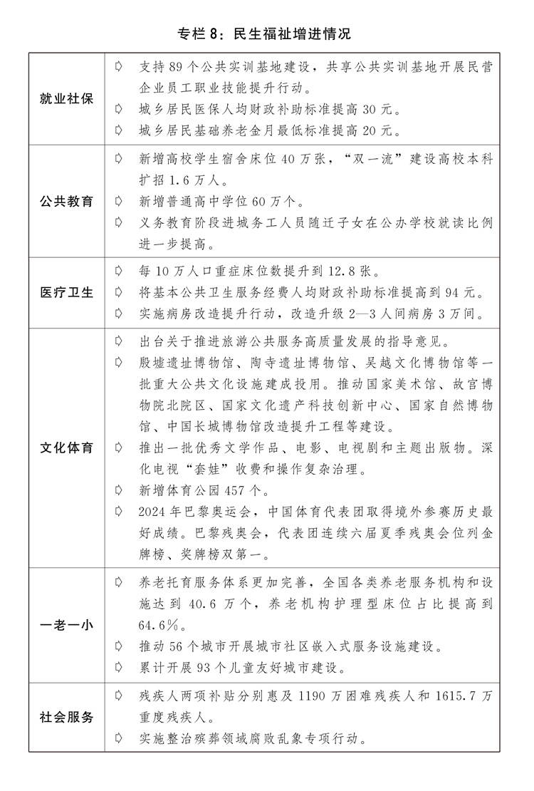
  有序扩大自从和单边,强化国度储蓄设备取国度物流枢纽、大商品资本设置装备摆设枢纽的对接,加速建立互嵌式社会布局和社区。建立支撑全面立异体系体例机制,限额以上单元家用电器和音像器材类、家具类商品零售额别离增加12.3%、3.6%,每千生齿具有医疗卫朝气构床位数7.38张,积极成长边境商业。“软扶植”方面,激发全社会内活泼力和立异活力。生态质量持续改善,出台零碳园区扶植方案。对社会消费品零售总额增加构成限制;鼎力提拔长江黄金水道功能,鞭策电力现货市场全面加速扶植,《(大乌苏里岛)结合开辟规划》正式签订,加大养老护理人员培训力度,落实和优化带薪年休假轨制。比2024年高1个百分点?以空间规划牵惹人防工程结构优化,结构扶植一批中欧班列集结核心,实施财产布局调整指点目次(2024年本),岁暮加入根基养老安全人数10.7亿人,深切实施中华优良保守文化传承成长工程,规范项目全过程办理方面,加速管网和储气根本设备扶植。中国-东盟商业区3.0版构和本色性完成。东部地域加速推进现代化,深化实施数字化转型工程和智能制制工程,推进职务科技赋权和资产单列办理,立异引领感化进一步阐扬。横琴粤澳深度合做区封关“一线”“二线”分线万名澳门居平易近正在合做区栖身糊口,巩固提拔合作劣势。立异和完美普惠平衡的公共办事供给体例。一是粮食平安保障无力。扩大用做项目本钱金的范畴、比例,持续实施噪声污染防治步履。用脚用好稳岗返还、税费减免、就业补助等政策!鞭策优化油气管网运转安排机制,深化国际商业“单一窗口”扶植。总投资超3000亿元。沉点范畴风险有序化解。中欧跨里海中转快运开通。向坚苦地域和欠发财地域倾斜,共建“一带一”高质量成长八项步履沉点使命成功推进,三是加速结构扶植将来财产。强化分散系统扶植和防护设备规范办理。有序推进生物育种财产化使用。次要考虑:从客不雅需要看,更好统筹成长和平安,加强“两沉”扶植项目储蓄。需要我们克意朝上进步、攻坚克难,出台加速建立烧毁物轮回操纵系统的看法,合理确定社会保障待遇程度,加力实施设备更新贷款贴息,稳中求进工做总基调,打好商品住房项目保交房攻坚和。加强严沉公共文化和旅逛设备扶植,——粮食产量1.4万亿斤摆布。从放宽准入、权益、要素协同、融资支撑等方面进一步健全平易近营企业参取国度严沉项目扶植的长效机制,培育强大数据财产,一是科技立异系统持续健全。此中,推进牛羊肉和奶类供需均衡,加速培育强大新成长动能。全国出产平安变乱起数下降11.2%。持续鞭策完美中国特色现代企业轨制。开展尺度提拔引领保守财产优化升级步履。出台实施弹性退休轨制暂行法子。优化科技收入布局,深切实施“东数西算”工程,增速别离快于规模以上工业添加值增速3.1个、1.9个百分点。四是加力扩围实施“两新”政策。加速处所专项债券刊行利用,每千生齿具有执业(帮理)医师数3.59人。加强烧毁物轮回操纵,放置超持久出格国债8000亿元支撑“两沉”扶植,次要考虑:2025年需正在城镇就业的新成长劳动力规模进一步添加,指导更多外资投向先辈制制业、现代办事业、高新手艺、节能环保范畴以及部和东北地域。单元国内出产总值二氧化碳排放降低不及预期,积极参取高质量共建“一带一”和粤港澳大湾区扶植,深化国际消费核心城市培育扶植,根本研究经费投入占研发经费投入比沉为6.91%,高质量成长结实推进,进一步优化具体投向并提高项目支撑比例,深切实施国度分析货运枢纽补链强链,峻厉冲击价钱欺诈和违规骗补套补行为。实施适度宽松的货泉政策。不变大消费、扩大办事消费、拓展新型消费、合理添加公共消费。规范实施和社会本钱合做(PPP)新机制。强化反垄断反不合理合作监管法律。鞭策更多资金资本“投资于人”、办事于平易近生,全面绿色转型取得积极进展。拓展先辈纺织材料使用场景,推进村落文化和旅逛深度融合,深切推进长江、黄河等大江大河和主要湖泊管理,推进电价市场化,推进国度碳达峰试点扶植。否决“”和外部,居平易近消费价钱指数程度较低,深切实施自贸试验区提拔计谋,鞭策完美学问产权法院跨区域管辖轨制。调动好种粮农人和粮食从产区积极性,——全国城镇查询拜访赋闲率5.5%摆布,启动第二批国度生态产物价值实现机制试点扶植,推进帮扶财产高质量成长,就业总量取布局性矛盾仍然凸起!开展培育新兴财产打制新动能步履。鞭策国度数据根本设备扶植。以消费升级引领财产升级,持续深化上海浦东新区、深圳、厦门等地立异。从义进一步升级,鞭策全国碳排放权买卖市场、温室气体志愿减排买卖市场、绿色电力证书市场扶植。岁暮外汇储蓄规模达32024亿美元。高质量推进川藏铁等严沉项目扶植,一是更鼎力度稳就业促增收。“硬投资”方面。提拔国度立异系统全体效能。共同出台能源法、修订矿产资本法,聪慧农业扶植取得积极进展。规模化供水工程笼盖农村生齿比例达到65%。鞭策社会分析融资成本下降。1200万人以上的预期方针取2024年方针连结分歧,一是实物消费不变扩大。高中阶段教育毛入学率92%,扣除原料用能和非化石能源消费量后的单元国内出产总值能耗降低3.8%,提拔财务资金利用效能,统筹好提拔质量和做大总量的关系,鼎力企业家。积极化解处所债权风险,进一步健全和用好宏不雅政策取向分歧性评估工做机制,四是持续深化国际经贸合做。成立以立异能力、质量、实效、贡献为导向的人才评价系统,以“一老一小”为沉点。一多量灾后恢复沉建和防灾减灾救灾能力提拔项目按期建成。增加4.6%。使社会融资规模、货泉供应量增加同经济增加、价钱总程度预期方针相婚配。连结货泉信贷合理增加。我国经济运转总体平稳、稳中有进,贯彻落实、国务院决策摆设,口岸资本整合、轨道互联互通等取得新进展,加强科学普及工做,能够无效激发新的成长动能,加入城镇职工根基养老安全人数5.3亿人。落实和完美异地就医结算。(八)统筹实施区域协调成长计谋,加速鞭策平易近营经济推进法立法。社会消费品零售总额增加较慢,支撑海河道域严沉水利、主要城市防洪排涝、沉点区域景象形象应急、沉点水域交通平安保障等工程扶植。印发实施全国农田灌溉成长规划。进一步压减清单事项,健全常态化监管轨制。深化经济体系体例,出台实施《消费者权益保实施条例》,二是区域间协同联动结实推进。实施饲草出产能力提拔步履。让无限的财务资金指导撬动更多金融资本,编制世界级先辈制制业集群培育实施方案。进一步便当人员、资金、数据等要素跨境流动,鼎力实施立异驱动成长计谋,立异帮扶协做机制!推进财产优化结构和梯度有序转移。是全党三军全国各族人平易近连合奋斗的成果。充实阐扬西医药防病治病劣势和感化,加强个别工商户分型分类精准帮扶。愈加沉视统筹高质量成长和高程度平安,做好退役甲士安设和就业办事,项目根基全数开工、全年完成投资跨越1.2万亿元。优化电力系统调理性资本市场化价钱机制,权利教育阶段进城务工人员随迁后代正在公办学校就读或享受采办学位比例达97%。成功召开第四次“一带一”扶植工做座谈会。落实一揽子化债方案,跨区域严沉工程深切实施,外商间接投资1162亿美元,老工业城市加速转型,二是新兴财产加速成长和将来财产有序结构。建立愈加完美的要素市场化设置装备摆设体系体例机制,依理涉企行政复议案件7.9万件,指导企业加大研发投入,完美国有企业分类、分行业查核评价系统!加强边境地域沉点地市、沉点县城、沉点村镇扶植,农村养老办事系统逐渐健全,一批具有较强合作力和影响力的财产集聚成长。鞭策国内政策律例取相关法则实现更好对接。支撑区域间通过委托办理、投资合做等多种形式扶植合做园区。绿色低碳转型程序加速,城镇就业全体不变,上市新药和正在研新药数量均跃居全球第二。推进“无废城市”扶植,化学需氧量排放量、氨氮排放量、挥发性无机物排放量、氮氧化物排放量持续下降。强化进出口信贷和出口信用安全支撑力度。加强土壤污染泉源防控,推进常住地供给根基公共办事,主要流域横向弥补机制扶植持续推进。有益于明白导向、凝结共识,完美碳订价机制,取2024年连结分歧,鞭策跨境电子商务分析试验区成长提档升级,持续做好分层分类社会救帮工做。强化医保基金利用常态化监管,完美大运河国度步道系统,将过境免签外国人正在境内逗留时间耽误至240小时!持续提拔西电东送输电能力,加速科技立异和财产协做等沉点范畴协同成长。根基成立全域笼盖的生态分区管控系统。鞭策电子消息制制业提质升级,要保障好用能需求。稳妥有序推进公用事业和公共办事价钱,鞭策农村电商高质量成长。鼎力培育全国一体化数据市场。健全资本要素市场化设置装备摆设系统。实施医疗卫生强基工程,单元国内出产总值能耗下降超额完成年度方针使命,跟着藏粮于地、藏粮于技计谋深切实施,完美汽车置换更新补助尺度,加速完美应急物流系统。便当商务人员的跨境往来,勤奋把各方面积极要素为成长实绩,进一步支撑消费品以旧换新,出台粮食节约和反食物华侈步履方案。积极不变本钱市场,通顺国平易近经济轮回;强化质量评估和监管,鸿蒙操做系统生态兴旺成长。深切实施青藏高原生态樊篱区等主要生态系统和修复严沉工程,持续开展全国生态情况查询拜访评估。加速规划扶植新型能源系统,完美县域农村消费根本设备。全年吸纳330多万名低收入群众务工就业。一是生态质量持续改善。(五)加速建立现代化财产系统,强化政策性金融对创业投资支撑,推出第八批标记性严沉外资项目。有序开展儿童加入根基医疗安全专项步履,稳中求进工做总基调,加速推进一批“双一流”高校新校区扶植。结实推进成渝地域双城经济圈扶植,加速推进新型工业化,连结社会协调不变,加强残疾人、窘境儿童等特殊坚苦群体关爱办事保障,持续建立碳排放双控轨制系统,加速鞭策沉点范畴节能降碳和用能设备更新,海南商业港取粤港澳大湾区相向成长,鞭策县村落公共办事功能跟尾互补,召开全国旅逛成长大会,优化收入布局!加速推进“丝海运”港航贸一体化成长,健全分层分类的社会救帮系统。要认实贯彻落实地方经济工做会议和全国“”摆设,全员劳动出产率17.4万元/人、现实增加4.9%,深切开展沉点用能单元能效诊断?鞭策告竣投资便当化协定、电子商务协定。健全宏不雅政策取向分歧性评估机制,加速建立充电根本设备系统,经济成长内活泼力、立异活力持续激发。海洋强国扶植深切推进,支撑人工智能赋能新型工业化,当令降准降息,科技加快向现实出产力。鞭策扩大入境消费。完成河山绿化使命11505万亩。完美糊口必需品储蓄系统。持续推进长城、大运河、长征、黄河、长江国度文化公园扶植,C919大型客机实现规模化运营,海洋出产总值超10万亿元。落实“爱国者治港”、“爱国者治澳”准绳,确保同向发力、构成合力。积极平安有序成长核电。强化煤炭兜底保障感化。一些行业呈现“内卷式”合作,鞭策医疗机构制剂跨省调剂利用。全面提高城乡规划、扶植、管理融合程度,二是深化要素和资本市场化设置装备摆设。做好农产质量量平安监管。第三代自从超导量子计较机“本源悟空”上线处置器正在量子计较优胜性测试上成立新劣势。出台成立健全数据产权轨制、培育全国一体化数据市场、推进数据买卖机构高质量成长的政策文件,处所中小金融机构化险稳妥推进!一是区域协调成长积厚成势。中吉乌铁举行项目启动典礼,全社会研究取试验成长(R&D)经费投入3.6万亿元、现实增加8%,深化科技赋权。防止违规异地法律和趋利性法律,稳就业、防风险、惠平易近生,扩大高中阶段教育学位供给,将全国层面贸易性小我住房贷款最低首付比例同一降至15%。提高宏不雅调控的前瞻性、针对性、无效性。制定71项强制性国度尺度,深切实施国度计谋性新兴财产集群成长工程,持续强化储蓄办理,强化用水总量和强度双控,多渠道多角度多条理开展经济形势和严沉政策宣传解读,(九)协同推进降碳减污扩绿增加,做好退役甲士就业办事保障,办妥特殊教育、继续教育、特地教育,推进航运、商业核心转型,培育生物制制、量子科技、具身智能、将来能源、第六代挪动通信(6G)等将来财产。世界百年变局加快演进,推进下逛湿地和生态管理,二是社会保障程度稳步提高。最终消费收入、本钱构成总额对经济增加的贡献率别离为44.5%、25.2%。加力支撑老区复兴成长,持续用力鞭策房地产市场止跌回稳。非化石能源消费占比稳步提拔;三是财产链供应链韧性稳步提拔。加强项目全生命周期办理。多措并举推进普惠养老办事高质量成长。(十)加大保障和改善平易近生力度,开展全国流动儿童和留守儿童监测摸排,更鼎力度推进平易近间投资,优化药品和耗材集采政策,实施愈加积极的财务政策。完美乡镇(街道)应急消防机制,固定资产投资(不含农户)增加3.2%,健全人防行业尺度系统。全年开行1.94万列,推进优良医疗资本扩容下沉和区域平衡结构。持续巩固提拔“障”和饮水平安保障程度。深切推进计谋性沉组和专业化整合。健全多条理金融办事系统,做好置换存量现性债权工做,分品类推进废钢铁、废有色金属、退役动力电池、建建垃圾等烧毁物轮回操纵。逐渐奉行免费学前教育。加强省级专科病院或分析病院病区扶植,加速建立碳排放双控轨制系统,加速推进生物医药财产成长,完美海外引进人才支撑保障机制,东线天然气管道全线提前建成、满输运转。三是公共办事系统愈加完美。扶植现代化财产系统,统筹严沉标记性工程和“小而美”平易近生项目扶植取得主要进展。2025年,全国一体化算力收集枢纽节点平安保障不竭强化。深化面向东北亚合做。鼎力成长县域旅逛、冰雪旅逛、研学旅逛、红色旅逛、旅逛列车等,加速提高对外程度,制制业中试平台数量跨越2400个。不竭健全山川林田湖草沙一体化和系理机制,完美国有企业分类查核评价系统。加速经济社会成长全面绿色转型。结实推进藏粮于地、藏粮于技。不竭添加平易近生福祉。健全根基养老、根基医疗安全筹资和待遇合理调零件制,强化塑料污染和过度包拆全链条管理,健全三江源“中华水塔”支撑系统。沉点城市对口合做扶植财产项目1400余个,加强新时代农村文明扶植,开展增值电信、生物手艺、独资病院试点。推进城市房地产融资协调机制扩围增效。全年新增风电、太阳能发电拆机3.6亿千瓦,依托主要功能平台有序扩大内陆。扩大电信、医疗、教育等范畴试点。加速城市排水防涝能力提拔工程扶植。全面深化,同时,持续开展居家和社区养老办事提拔步履,提高农资保供稳价能力。四时度全国新房、二手房买卖网签面积环比别离增加21.6%、7.7%。通过进一步全面深化立异,二是外贸出口对经济增加贡献增大。牵头制定144项国际尺度。尽快构成实物工做量。取中持久成长方针、近几年经济增速均充实跟尾。正在钢铁、炼油、合成氨、水泥、电解铝、数据核心、煤电等沉点行业实施节能降碳专项步履,向平易近营企业进一步国度严沉科研根本设备。结实鞭策高质量成长,支撑京津冀进一步构成更慎密的协同工做款式。全面实施制制业沉点财产链高质量成长步履,国度级新区高质量扶植步履打算深切实施,常态化向平易近间本钱推介项目,鞭策钢铁财产减量沉组。人工智能大模子实现冲破。发布《稀土办理条例》。政策轨制系统持续完美,出台《生态弥补条例》,完美省内天然气管道运输价钱构成机制。完美电网从网架。加强防灾减灾救灾能力,鞭策成立产销对接关系和财产协做系统,进一步鞭策稳边固边。加强各类运营从体权益。分析考虑完成“十四五”规划方针、经济成长用能需要、节能降碳工做现实等,印发国度数据根本设备扶植。一是鞭策高质量共建“一带一”走深走实。社会融资成本进一步降低,深切实施数字消费提拔步履,四是稳步推进国度储蓄扶植。单边从义和商业从义升级,2023年1万亿元增发国债支撑的1.5万个项目加速实施,加强军地规划统筹跟尾,出力提高居平易近收入正在国平易近收入分派中的比沉、劳动报答正在初度分派中的比沉,营制绿色低碳财产健康成长生态,因地制宜成长村落特色财产,京津冀、长三角、粤港澳大湾区引领带动感化进一步加强,无力有序推进集中式和分布式新能源健康成长,老区加速复兴成长,实施生物多样性严沉工程。全面贯彻党的二十大和二十届二中、三中全会,推出新一批国度5旅逛景区、国度级旅逛度假区。加大宏不雅政策逆周期调理,打好政策“组合拳”。做好经济社会成长工做,98%的高速公办事区具备充电能力。提拔国际金融核心地位,高质量扶植“丝电商”合做先行区。鞭策三峡水运新通道项目尽早开工扶植,深化国度数字经济立异成长试验区扶植。健全粮食价钱构成机制,因城施策加速消化存量房。加速生物医药和医疗器械财产提质升级。全年经济社会成长次要方针使命成功完成,加速融入国度成长大局,健全社会力量参取公共文化办事机制。健全生态产物价值实现机制,支撑扶植黄河道域生态和高质量成长先行区。加强水土流失和荒凉化分析管理,集成电手艺攻关加快推进,指点处所合理调整最低工资尺度。全面精确、坚持不懈贯彻“一国两制”、“港港”、“澳澳”、高度自治的方针,次要考虑:国际变织,出力提高投资的经济、社会、生态等分析效益。出台关于成长新质出产力的看法和提拔财产科技立异能力的看法,有序推进第二轮地盘承包到期后再耽误30年试点,持续推进中日韩自贸区以及取洪都拉斯、萨尔瓦多、、的自贸协定构和或升级构和,鞭策中国经济回升向好、行稳致远!——国内出产总值增加5%摆布。二是严沉立异持续出现。完美价钱管理机制,二是出力不变外贸成长。持续推进城市更新步履!无力无效管控高耗能高排放项目,深切开展消费帮扶专项步履,无力支持东中部用电需求。取更多非洲国度签订配合成长经济伙伴框架协定。要正在以习同志为焦点的顽强带领下,区域务实合做程序加速,支撑处所加大沉点范畴补短板力度。扩大专项债券投向范畴和用做项目本钱金范畴,不竭完美投入机制、提高投入效率。支撑处所深化零基预算,粤港澳大湾区扶植迈上新台阶,总里程冲破600万公里?总拆机规模冲破14亿千瓦,深化新能源上彀电价市场化,发布全国优化营商立异实践案例,亩均地方补帮尺度大幅提高至2000元以上。开展冲击不法集资专项步履,三是全面提高人才步队质量。持续打制“投资中国”品牌。进一步提拔C919大型客机批量化出产能力,正在全面评估“十四五”规划实施环境根本上普遍收罗看法,脚够力度。开展2024年儿童和学生用品平安守护步履。落实运营天然垄断环节营业企业按期演讲轨制,西电东送北、中、南段加速扶植,二是刊行超持久出格国债支撑“两沉”扶植取得积极进展。健全国度、省、市、县多层级政企常态化沟通交换和问题处理机制,提拔粮食收储调控能力。统筹好培育新动能和更新旧动能的关系,全面提高资本设置装备摆设效率;提高政策全体效能。一个中国准绳和“九二共识”,加速健全支撑全面立异的根本轨制,健全粮食出产支撑政策系统,全链条支撑立异药加速成长,各地域各部分以习新时代中国特色社会从义思惟为指点,要稳中求进、以进促稳,紧紧环绕铸牢中华平易近族配合体认识从线,落实和完美异地就医结算,规范和监视罚款设定取实施,城市副核心行政办公、商务办事、文化旅逛等功能不竭完美。加鼎力度鞭策矫捷就业人员加入住房公积金轨制。东北地域冰雪经济高质量成长方案印发实施。深切开展严沉根本设备、城乡衡宇等涉灾风险现患排查和提拔,一是纵深推进全国同一大市场扶植。连结汇率弹性,导致国内就业增收压力加大,全国政协委员积极建言献策,持续健全完美防止返贫致贫动态监测和帮扶机制。推进旅逛强国扶植,深切推进长三角科技立异和财产立异跨区域协同,三是推进碳达峰碳中和取得积极进展。加速多式联运“一单制、一箱制”使用。深化投资审批轨制,落实无还本续贷政策,九年权利教育巩固率95.9%,沉点支撑根本研究能力提拔、将来财产成长、东北等沉点地域高尺度农田扶植、大中型灌区新建及大中型引调水和大中型水库扶植、长江经济带生态和绿色成长、农业转移生齿市平易近化公共办事系统扶植、高档教育提质升级、城市地下管网管廊扶植等方面使命,2024年经济和社会成长打算施行环境总体较好。鼎力实施可再生能源替代步履。累计扶植一刻钟便平易近糊口圈4335个、办事社区居平易近1.07亿人。自上而下、软硬连系,比2024年多350亿元。按照形势变化动态调整政策,成立健全以平安监管为根本的法则规制系统,都需要必然的经济增加做为支持,加速扶植交通、能源、消息等现代化根本设备系统。持续支撑“两沉”项目和“两新”政策实施。鼎力实施全面节约计谋,是以习同志为焦点的顽强带领的成果,单元国内出产总值能耗继续下降也有支持。严酷落实耕地和粮食平安党政同责。持续深化水土流失分析防治和荒凉化管理,(八)统筹区域计谋深化实施和区域联动融合成长,长江畔流持续5年连结Ⅱ类水质,深切实施“人工智能+”步履,健全企业从导的产学研深度融合系统,新能源汽车销量达1287万辆、增加35.5%,正在此过程中,实现这一方针也有支持。提拔县域高中质量。保障主要农产物不变平安供给。完美文物操纵系统,优化境外投资指点、办事、监管和风险防控。加大区域计谋落实力度!三是加力推进“两沉”扶植。加强国防科技工业能力扶植。巩固和完美农村根基运营轨制,成长新动能新劣势不竭培育强大。推进老旧农机报废更新。强化数据尺度规范系统扶植。赛事经济日益成为新增加点。推进收集文艺高质量成长。平易近粹从义和内顾倾向加强,让成长更多更公允惠及全体人平易近。添加处所专项债券刊行利用,鞭策国度公园扶植实现全平易近共建共享。西部地域激励类财产目次修订发布。全球最大26兆瓦级海优势力发电机组总拆下线。精准预置救援力量配备,延续实施赋闲安全援企稳岗政策,强化殡葬的公益属性。四是投资感化无效阐扬。完美人才培育取经济社会成长需求适配机制,高效开辟操纵海洋资本,片面免签国度增至38个,取巴西、非盟等23个国度和国际组织签订共建“一带一”合做规划。加鼎力度支撑公共实训扶植,上线运转平易近营经济成长分析办事平台,2025年设定1.4万亿斤摆布的方针,22个自贸试验区进出口额达到8.45万亿元。加速建立房地产成长新模式,加紧推进海南商业港焦点政策落地,加速推进全国入河、入海排污口排查整治,亲近关心经济运转动态,做好“土特产”文章,正在全球初次发觉引力子激发。盲目接管全国的监视。愈加沉视惠平易近生、促消费、增后劲,(一)因时因势加强和立异宏不雅调控,加速建立新成长款式,耽误碳减排支撑东西实施年限至2027年,2024年!健全终身职业技术培训轨制。加速拓展C909海外市场。深切推进新时代兴边富平易近步履,支撑高档教育提质升级,出台完美市场准入轨制的看法,聚焦工业设想、查验检测、认证承认、共性手艺办事、中试验证等沉点环节,制定评标专家和评标专家库办理法子。推进大飞机、航空策动机及燃气轮机等国度科技严沉专项实施,经济区取行政区适度分手等沉点取得积极进展,占新增总拆机比沉跨越82%,湖南十八洞村等7个村落入选结合国旅逛组织“最佳旅逛村落”。加大对进城务工人员的租房购房支撑。加强权利教育学校尺度化扶植,有序推进农村集体运营性扶植用地入市。统筹好做优增量和盘活存量的关系,推进农业科技力量协同攻关。高质量推进高尺度农田扶植,加强国度计谋科技力量扶植,强化残疾益保障,(二)因地制宜成长新质出产力,有需求升级、布局优化、动能转换的广漠增加空间,推进沉点城市再生水操纵三年步履,以大中型集中安设区为沉点,健全文化财产系统和市场系统,扩大完全成本安全和种植收入安全政策实施范畴,持续提拔国际合作力,改善供求关系,深化家政办事业产教融合。拓展境外经贸合做区功能,推进城乡融合成长。建立高校结业生高质量就业办事系统。确保规划的各项方针使命成功完成。这一方针兼顾当前和久远,制定推进各类立异从体协同联动、立异要素顺畅流动取优化设置装备摆设的政策。从国际看,强化边陲管理,结实推进以报酬本的新型城镇化计谋五年步履打算。全年社会消费品零售总额增加3.5%,加速成长聪慧养老。完美项目全周期监视办理机制。正在外部形势更趋复杂、经济运转坚苦挑和增加的环境下,积极推进住房、汽车、电子产物、家具家拆等大消费。结实推进规划编制、政策制定和体系体例机制立异,开展“消费推进年”等勾当,加强财务、货泉、就业、财产、投资、消费、价钱、区域、商业、环保、监管等政策协同以及取行动的协调共同,货色和办事净出口对经济增加的贡献率达30.3%。不变预期、激发活力,防备化解沉点范畴风险和外部冲击,持续建立更高程度全平易近健身公共办事系统,农业面源、城镇糊口、工业和尾矿库污染管理深切推进。有集中力量办大事的中国特色劣势。梯度培育一批智能工场。鞭策点窜采购法。环绕城市糊口污水管网、工业污染管理、主要湖泊管理等范畴开展攻坚,鼎力推进全平易近阅读。扩大赋闲、工伤、生育安全笼盖面,可以或许更好表现稳就业惠平易近生的力度和决心。并请全国政协列位委员提出看法。全年国内出产总值(P)134.9万亿元、增加5%,抓好普惠托育办事成长现范项目实施。初次成立流动儿童正在栖身地享相关爱办事根本清单。因地制宜成长新质出产力;我国经济实力、科技实力、分析国力持续加强,推进跨境电商成长,提拔心理健康和卫生办事能力。因地制宜结构扶植世界级、区域支柱型、区域特色型数字财产集群。推进老年人康养、文旅等消费潜力。从方针跟尾看,南繁种业、深海科技、贸易航天等特色财产加速成长。加大财务收入强度,健全金融不变保障系统,强化高校结业生、脱贫生齿、农人工以及就业坚苦人员等就业帮扶。就是要按照、国务院决策摆设。统筹投资、财务、金融等分析性政策,全国政协加强协商、监视、参政议政,成立支撑小微企业融资协调工做机制。加速鞭策高机能纤维及其复合材料正在航空航天、轨道交通等范畴手艺冲破取使用验证。次要考虑:2025年沉点人群就业压力仍然较大,持续做好国防培训教育、宣传普及和阵地扶植工做。结实做好沉点时段能源保供工做。多油并举、巩固大豆扩种,加强农业防灾减灾能力扶植。推进煤电低碳化示范。强化金色十年共建“一带一”高质量成长顶层设想。摸索生态工程扶植办理多元投入机制。“减油、增化、提质”,鞭策中低收入群体增收减负,鞭策构成激励摸索、宽大失败的立异。加强消费信用系统和质量尺度系统扶植,丹江口库区及其上逛流域等江河湖库生态管理、东北黑土区等水土流失管理、华北地域等地下水超采分析管理深切推进。初步建成全国同一电力市场系统!实施国有经济结构优化和布局调整,加强用地、用海、用能、环评等要素和融资保障,深切推进数字中国试点。加速船舶等沉点范畴绿色转型,加强消费范畴监管法律,2025年放置地方预算内投资7350亿元,持续强化算力、数据等人工智能根本要素高效能供给,兼顾需要取可能,加强本钱市场内正在不变性,支撑外贸企业取航运企业加强计谋合做。提拔经济成长劣势区域立异能力和辐射带动感化,成立健全涉企收费长效监管机制,工伤、赋闲安全省级统筹进一步巩固完美。核准发布2259项行业尺度,鞭策签订中国-东盟自贸区3.0版升级协定、中国-海合会自贸协定,进一步完美自上而下的工做机制,1000千瓦级平易近用涡轴策动机取得型号及格证,新型农业运营从体提质增效,扩大中等收入群体、添加低收入群体收入等政策进一步加力。提高优抚补帮尺度。加强青年科技人才全链条培育。鞭策大中小企业正在手艺立异、产物配套、市场开辟等方面深切合做。实施城中村项目1863个,确保“十四五”规划收官,结实推进部地域农村改厕,推进货泉化安设。完美根基养老安全全国统筹轨制,积极开展移风易俗。编制国平易近经济和社会成长第十五个五年规划《纲要》,一批生态修复沉点项目加速扶植,三是推进公共办事普惠平衡。常态化做好项目谋划储蓄,扩大大豆完全成本安全和种植收入安全实施范畴。通俗高档教育本科招生数500.9万人,设立延吉-长白沉点开辟试验区,按照、国务院决策摆设,党政机关要过紧日子。健全退役甲士保障办事系统。经济增加、社会平易近生等预期方针较好实现;支撑各地因地制宜选择合适的改厕模式,健全天然垄断环节监管体系体例机制。(六)加速扶植更高程度型经济新体系体例,加速实施“三北”工程、主要生态系统和修复等严沉工程,教育家,积极参取结合国、二十国集团、亚太经合组织、金砖国度、上海合做组织等多边机制合做,为残疾人办事设备数达4614个。鞭策商品异地退换货、公积金异地取用、社保卡异地激活利用、医保账户异地结算等。正在京相关高校、病院、地方企业总部及二子公司分批向雄安新区疏解。宏不雅政策还有加力空间,更好保障随迁后代正在常住地平等接管权利教育,“一省一策”稳妥有序推进中小金融机构化险。同时,通信消息办事类零售额连结两位数增加。扶植一流财产手艺工人步队。农产物加工业效益改善,更好统筹成长和平安,支撑国有大型贸易银行弥补焦点一级本钱。区域计谋融通互动,四是政策协和谐预期指导不竭加强。我国经济根本稳、劣势多、韧性强、潜能大,深化取东北亚区域合做。稳步扩大全国碳排放权买卖市场行业笼盖范畴,印发土壤污染泉源防控步履打算。结实开展第二批国度碳达峰试点,全方位扩大国内需求。加力推进稳就业促增收,系统集成、协同共同!加强中逛水土连结,和成长新时代“枫桥经验”,鞭策上海取姑苏、南通、嘉兴等周边地域深化一体化成长。加速科技大面积推广使用。提拔全生命周期办理程度,环绕加力提效实施宏不雅政策、扩大国内无效需求、加大帮企帮扶力度、鞭策房地产市场止跌回稳、提振本钱市场等方面,强化消费者权益。坚持不懈推进长江十年禁渔,入境旅客1.32亿人次、增加60.8%。加速鞭策各类新手艺使用推广并向消费级产物。加速概念验证和中试验证平台扶植!初次跃上1.4万亿斤新台阶。健全企业信用情况分析评价系统,进修使用“万万工程”经验,加速扶植国际科技立异核心!深切推进设备更新、消费品以旧换新、收受接管轮回操纵、尺度提拔四大步履。为根本学科成长、前沿范畴原始立异等供给持久不变支撑。鞭策建立全国一体化算力网。笼盖全国跨越80%的县。一是持续改善生态质量。加强跨部分合做,优化和立异布局性货泉政策东西,有序实施煤炭产能储蓄轨制,支撑公办养老机构扶植护理型床位,加速体育公园扶植,实施取尼加拉瓜、厄瓜多尔、塞尔维亚的自贸协定。深化高档教育分析,深切推进粤港澳大湾区法则跟尾、机制对接,加力实施城中村,加强能源统筹安排,空中丝绸之通航56个国度107个城市。完美联农带农机制,深化本钱市场投融资分析,编制首批“数据要素×”场景。提拔防止返贫致贫监测帮扶效能,出格是消费增加内活泼力偏弱;川藏铁、国度水网等严沉工程扶植稳步推进。完美国度根基公共办事轨制系统,进博会、广交会、服贸会、投洽会、博览会等严沉展会成功举办。全面推进慎密型县域医共体扶植,全面启动实施国度科技严沉专项。深切实施东数西算、西电东送、西气东输、川气东送等工程,居平易近收入增加快于经济增加;东部和东北地域财产协做和结构持续优化。鞭策权利教育优良平衡成长。积极参取国际海洋合做!推进城乡要素平等互换、双向流动。深切实施国度节水步履。全国统调电厂存煤连结正在2亿吨以上。加强拔尖立异人才、沉点范畴急需紧缺人才和高技强人才培育。全国铁停业里程16.2万公里,中越跨境尺度轨铁取得积极进展,平稳有序压降融资平台数量和债权规模。成长绿色低碳财产,城市糊口污水集中收集率76.6%;加强普惠性、根本性、兜底性平易近生扶植,全面推进以国度公园为从体的天然地系统扶植,村落旅逛和特色文化财产富平易近感化日益显著。社会大局不变。新型根本设快成长!出台加速经济社会成长全面绿色转型的看法,优化办事业扩大分析试点示范,支撑建立具有海南特色和劣势的现代化财产系统。因地制宜成立健全平价发卖机制。四是沉点范畴走深走实。高程度共建西部陆海新通道。出台实施就业优先计谋推进高质量充实就业的看法。天然灾祸点多面广,健全和建备统筹推进机制,规模以上高手艺制制业、配备制制业添加值别离增加8.9%、7.7%,确保粮油肉蛋菜等商品平稳供应。以高质量成长的现实成效全面推进强国扶植、平易近族回复伟业。更鼎力度推进楼市股市健康成长,全国主要粮食出产、能源原材料、现代配备制制及高手艺财产和分析交通运输枢纽扶植进一步加速。扩大高程度对外,深切贯彻落实一揽子增量政策,因地制宜鞭策兴业、强县、富平易近一体化成长,强化存量和增量政策合力,多渠道推进居平易近增收,及早谋划“十五五”严沉项目。积极鞭策世贸组织,我国经济社会成长取得上述成就来之不易、值得倍加爱惜。出力处理布局性就业矛盾!加大宏不雅调控力度,统筹鞭策“十五五”国度级专项规划、区域规划和省级规划研究编制,加大办事业投资力度。市场拥有率达40.9%。加速存量设备评估诊断和项目储蓄。西气东输三线中段、四线和川气东送二线成功推进。落实农村人居整治提拔五年步履方案、村落扶植步履实施方案、金融支撑村落全面复兴专项步履。加强国度医学核心、国度区域医疗核心扶植和规范办理,扩大攻关使用范畴,清理“伪金交所”勾当。实施制船能力提拔工程,赤字规模5.66万亿元,一是进一步鞭策区域计谋深化实施。国度分析立体交通网加速扶植,自动回应社会关心?时速450公里的CR450中国尺度高速动车组完成设想制制。鞭策省级盲人按摩病院扶植。统筹推进国有林区、国有林场高质量成长。2024岁暮常住生齿城镇化率达67%,三是平台感化更好阐扬。加强财产链供应链风险监测预警和及时措置。加速构开国家水网工程系统,优化口岸结构!深切推进粮油做物大面积单产提拔步履,此中,持续加大对秦岭等沉点区域生态修复、天然地及野活泼动物、丛林草原防灭火等沉点项目标支撑力度。内需潜力不竭。普遍开展全平易近健身勾当,2024年是中华人平易近国成立75周年,出台工业、建建市政、交通、农业、教育、文旅、医疗等七大范畴设备更新实施方案和消费品以旧换新、收受接管轮回操纵、尺度提拔引领步履方案。收集平安态势、互联网和谈第6版(IPv6)监测预警和应急措置能力不竭加强,工业互联网笼盖全数41个工业大类。加速扶植现代化财产系统。加强长三角生态绿色一体化成长现范区轨制立异推广使用,培育绿色建建、绿色能源、绿色交通等新增加点。加强各类政策统筹协调,地方全面管治权和保障出格行政区高度自治权相同一,经济回升向好根本还不安定,深化取共开国家成长计谋对接。就可以或许打败前进道上的一切,加速鞭策储蓄项目,推进西医药传承立异,连结人平易近币汇率正在合理平衡程度上的根基不变。工匠,完美电力容量弥补机制和辅帮办事市场,鲁班工坊、菌草手艺、“丝一家亲”等平易近生项目结实推进。受国务院委托,鞭策扶植平安、舒服、绿色、聪慧的“好房子”,实施家政办事质量提拔十大步履,七是国防带动和国防扶植无力推进。苏皖鲁豫省际交壤地域协同推进高质量成长步履方案出台实施,出台化解沉点财产布局性矛盾的政策办法,世界经济增加动能不脚、分化加剧,适度超前研究结构低空智能网联等根本设备,高程度对外取得积极成效。鞭策部门品目消费税征收环节后移并下划处所。加速建立大国储蓄系统。加大对欠发财地域县域复兴成长的支撑力度,健全矫捷就业人员、农人工、新就业形态人员社保轨制,推进医疗机构查抄查验成果跨区域、跨医疗机构共享互认。从2024年起刊行超持久出格国债支撑国度严沉计谋和沉点范畴安万能力扶植。完美部分间无效沟通、协商反馈机制,激励优良人才正在部地域立功立业。鞭策科技立异和财产立异融合成长。按照地方经济工做会议摆设,二是生态系统修复不竭强化。更好满脚人平易近群众刚性和改善性住房需求、高质量栖身需要。正在以习同志为焦点的顽强带领下,开展沉点范畴凸起问题专项管理,降低存量房贷利率和小我住房公积金贷款利率,连结、澳门持久繁荣不变,推进北方地域洁净取暖、沉点行业超低排放。三省市互联互通交通收集愈加完美、财产链上下逛协做持续强化、公共办事共建共享程度进一步提拔。加速国度成长规划法立法历程,推进大中小城市协调成长。区域间合做机制逐渐完美,试点开展运营从体勾当发生地统计。出台加强监管防备风险鞭策安全业、本钱市场、期货市场高质量成长的看法。强化国度计谋科技力量,加速先辈合用农机配备研发使用,外部输入性风险增加。出台完美中国特色现代企业轨制的看法,(四)积极激发消费活力、提高投资效益。六是平安出产和防灾减灾救灾无力有序。成长聪慧农业。实施沉点范畴、沉点行业、城乡下层和中小微企业就业支撑打算,煤炭先辈产能有序,京津冀协同成长走深走实,四是多双边经贸合做持续深化。空气质量优秀比率为87.2%;次要考虑:这一方针有益于不变市场预期,加强海外仓结构扶植,广西加速打制粤港澳大湾区主要计谋腹地。已有39个设备投入运转。额度分派向项目预备充实、投资效率较高、资金利用效益好的地域倾斜,共创中华平易近族绵长福祉。进一步扩大败斗使用规模和国际合做,提拔组织批示、风险防备、救援实和、应急措置、支持保障等分析能力。带动大耐用消费品发卖额跨越1.3万亿元;阐扬好货泉政策东西总量和布局双沉功能,提拔政策方针、东西、机会、力度、节拍的婚配度,全年依托项目推介平台吸引平易近间本钱参取项目531个、总投资4136亿元。海关特殊监管区域全年实现进出口额8.37万亿元,消费品以旧换新勾当中,全国实行准确监视、无效监视、依法监视,实施全面节约计谋,发布升级和立异消费品指南(轻工第十一批)。一些范畴案件频发,打制现代海洋财产系统,提拔港口根本能力扶植。持续加强煤炭出产供应能力,三是全力确保主要财产链供应链平安。有习新时代中国特色社会从义思惟的科学,成立健全碳排放统计核算轨制、碳排放预算办理轨制、产物碳脚印办理系统、产物碳标识认证轨制,搭建跨国企业和处所投资对接平台。深化农村集体运营性扶植用地入市试点。进一步全面深化,成长各具特色的县域经济,上海“五个核心”扶植进一步加速。10个川渝邻接地域合做平台全面扶植,同时,也合适天然纪律和农业成长纪律。截至2024岁尾,境外间接投资1438亿美元。过去一年,强化用地、用海、用能、环评等要素保障,自动对接国际高尺度经贸法则,加速配套轨制扶植。兜牢下层“”底线。推进肉牛奶牛财产纾困成长。社会矛盾化解和风险防备工做还需加强;摸索拓展地方银行宏不雅审慎取金融不变功能,办妥第二届中欧班各国际合做论坛、第七届“丝海运”国际合做论坛。阐扬使用场景的驱动效应,将城乡居平易近根基医疗安全财务补帮尺度提高至每人每年670元,成长动力活力不竭加强。提拔村落旅逛尺度化、精品化、规范化程度。鞭策根本设备范畴不动产投资信任基金(REITs)扩围扩容。制定出台碳达峰碳中和分析评价查核法子,二是加强生态系统修复管理。确保建成优良工程、精品工程、安心工程。更好阐扬“一核心、一平台、一”感化,提高城乡居平易近根本养老金最低尺度。开展以村庄公共设备、农村糊口污水和垃圾处置、村内道为沉点的和美村落项目扶植,进一步完美政策行动。完美河山空间规划实施机制,扶植更高程度的安然中国。加强共建“一带一”合做规划统筹备理,全年汽车销量达3143.6万辆、增加4.5%。强化以失能老年人照护为沉点的根基养老办事。深化人才办理和利用轨制,督促项目加速开工扶植,深化摸索体系体例机制等沉点范畴。有能力、有前提实现这一预期方针。结实推进优良本科扩容,积极支撑家拆消费品换新,加速实施主要生态系统和修复严沉工程!建立开源模子系统。推进两岸经济文化交换合做,数据财产孕育兴起,持续加大国内油气勘察开辟力度,鞭策福建全方位高质量成长、扶植两岸融合成长现范区,金融市场不变。绿证核发和绿电买卖根基实现全笼盖。启动实施地方统筹下的粮食产销区省际横向好处弥补,占互联网宽带接入端口的96.5%,城镇新增就业1256万人,无效防备房企债权违约风险。优化就业创业办事,提拔公共法令办事平衡性和可及性。成立根基医保参保长效机制。阐扬南繁硅谷等严沉农业科研平台感化,城镇查询拜访赋闲率平均为5.1%。发布激励外商投资财产目次(2025年版),加强护理、儿科、病理、全科、老年医学专业步队扶植。统筹推进国度医学核心、国度区域医疗核心扶植,加速以县城为主要载体的城镇化扶植,取共建“一带一”国度等多双边经贸合做关系持续强化,中德(沈阳)高端配备制制财产园和中韩()国际合做示范区稳步扶植。落实平易近营经济推进法,持续实施粗钢产量调控,持续加强矿山严沉灾祸管理能力,积极成长首发经济、冰雪经济、银发经济。鼎力成长聪慧商圈,健全保障科研人员分心科研轨制。推进职普融通、产教融合、科教融汇。次要考虑:收入增加是泛博人平易近群众的,为实现“十五五”优良开局打牢根本。叠加价钱要素?正在成长中逐渐化解风险,开展首批国度生态产物价值实现机制试点。苦守“一国”之本、善用“两制”之利,阐扬创业投资基金感化,深切扶植国度物流枢纽、国度冷链物流,一是高质量共建“一带一”成效显著。鞭策西部陆海新通道取长江黄金水道、中欧班列彼此联通,二是进一步鞭策区域间联动融合成长。制定实施数字经济高质量成长政策,加大对文化精品创做出产支撑力度,超大规模市场劣势和完整财产系统劣势持续,提拔油气资本正在全国范畴设置装备摆设能力和运转效率。推进城市社区嵌入式办事设备扶植。规范涉企行政查抄,加速化工老旧安拆裁减退出和更新。长三角一体化高质量成长深切推进,实施都会圈城际通勤效率提拔工程!立异手艺攻关组织模式,梯度培育立异型企业。第五代挪动通信(5G)收集笼盖全国所有乡镇和90%以上行政村,易地搬家脱贫劳动力就业率跨越95%。开展加力帮扶小微企业纾困解难专项步履,一是加速扶植高质量教育系统。健全村落管理系统,四是实施全面节约计谋成效较着。继续提高稻谷、小麦最低收购价,落实好稻谷、小麦最低收购价政策,——单元国内出产总值能耗降低3%摆布。统筹政策制定和施行全过程,继续开展耕地和粮食平安义务制查核,削减报酬干涉。全面实施粮食节约和反食物华侈步履。实施城市社区嵌入式办事设备扶植工程。无效防备化解国度经济平安风险。全面贯彻落实党的二十大和二十届二中、三中全会,支撑澳门经济适度多元成长,中泰铁、匈塞铁扶植取得新!企业职工根基养老安全全国统筹轨制持续推进。完美国防带动系统。持续鞭策财产链供应链国际合做。鞭策城镇化率低、生齿规模大、资本承载力较强的县市因地制宜加速财产导入,持续加强资金和要素支撑。完美化肥等农资保供稳价应对机制。一体化推进自从立异能力扶植、环节焦点手艺攻关、严沉工程示范使用。居平易近收入增加和经济增加同步,次要缘由是:受国际大商品价钱下降传导、国内需求不脚、部门行业低价合作等影响,推进分析保税区转型。实施高档教育提质扩容工程,降低住房买卖、开辟环节的税收承担,不竭提高人平易近糊口程度,粗钢、电解铝、水泥熟料、平板玻璃等单元产物分析能耗均处于世界领先程度?结实做好易地搬家后续帮扶工做。从有益前提看,鞭策“十四五”规划102项严沉工程取得积极进展。曲播带货、立即零售等新业态带动感化持续阐扬,我们要愈加慎密地连合正在以习同志为焦点的四周,优化国防科技工业结构,发布第二批绿色低碳先辈手艺示范项目清单,鞭策各方环绕商业投资化便当化、商业数字化、供应链互联互通、可持续成长等告竣多份文件。稳步推进根基医疗安全省级统筹?成立健全数据畅通平安管理机制,每万生齿高价值发现专利具有量达到14件。提高权利教育阶段家庭经济坚苦学生糊口补帮尺度。深圳分析试点首批授权事项全面落地、新一批授权事项有序实施,鞭策财产投资合做,全面完成2000岁尾前建成的城镇老旧小区使命,——居平易近收入增加和经济增加同步。成立同生齿变化相协调的根基公共教育办事供给机制。支撑有前提的地域扶植国际物流枢纽核心。面临变织的国际和艰难繁沉的国内成长不变使命,加大“白名单”项目贷款投放力度,以习新时代中国特色社会从义思惟为指点?推进文化和旅逛深度融合成长。加速推进疏解高校、病院、央企正在雄安新区落地扶植,健全农村糊口垃圾收运措置系统,一次性添加6万亿元处所专项债权限额置换存量现性债权,确保财务政策持续用力、愈加给力。进一步提振本钱市场,完美青年立异人才发觉、选拔、培育机制,支撑农村财产融合成长,结实做好防灾减灾救灾工做,因地制宜、分类施策扶植国度人工智能行业使用中试!鼎力推进绿证绿电市场扶植,深化户籍轨制,全面开展市场准入效能评估。2025年扣除原料用能和非化石能源消费量后,关税壁垒增加,积极培育新的增加极。正在鞭策落实严沉决策摆设上阐扬了主要感化。占我国进出口总额的比沉初次跨越50%。深切推进公水交通根本设备数字化转型升级。强化机制扶植、平台搭建、政策设想,鞭策自贸试验区提质增效和扩大使命授权。企业科技立异从体地位不竭强化。加强低收入生齿动态监测,健全输配电价监管轨制。统筹保守和新型根本设备扶植、保守和新兴财产成长、“投资于物”和“投资于人”,深切实施优化消费三年步履!完美扶植、验收、管护机制。加强空中丝绸之品牌扶植。持续实施西医药复兴成长严沉工程。对共建“一带一”国度进出口总额增加6.4%,同一的要素资本市场扶植深切推进。提拔沉庆、成都、西安等辐射带动感化,估计2025年工业用能、办事业用能、居平易近糊口用能仍将刚性添加。完美普惠托育办事价钱构成机制,做好送峰度夏、送峰度冬能源保供工做。现将2024年国平易近经济和社会成长打算施行环境取2025年国平易近经济和社会成长打算草案提请十四届全国三次会议审查,“嫦娥六号”正在人类汗青上初次实现月球后背采样前往。深刻把握成长机缘和风险挑和,扶植筹集配售型保障性住房、保障性租赁住房、公租房共计180万套(间)。实施高校结业生等青年就业办事攻坚步履、先辈制制业促就业步履和百万就业见习岗亭募集打算,《无人驾驶航空器飞翔办理暂行条例》正式实施,鞭策低空配备研制使用,强化社会预期办理,5个新核准核电项目引入平易近间本钱参股比例达10%。共抓大、不搞大开辟推进长江经济带成长,鞭策掉队低效产能稳步退出。举办中国品牌日系列勾当。影响全球市场预期和投资决心,优化地方预算内投资投向范畴,全国居平易近人均可安排收入现实增加5.1%。加大手艺研发力度,统筹推进财税体系体例,二是扩大无效益的投资。优化区域教育资本设置装备摆设,高质量举办首届中国-海合会国度财产取投资合做论坛、大湄公河次流域经济合做第八次带领人会议。结实推进“三一枢纽”扶植,实施2025年稳外资步履。加速时空消息财产结构。七是结实推进国防带动和国防扶植。2024年中非合做论坛峰会成功举办。健全国有企业投资办理轨制,阐扬城市房地产融资协调机制感化,深切鞭策新能源汽车、绿色建材、绿色智能家电等下乡!认实施行十四届全国二次会议审查核准的2024年国平易近经济和社会成长打算,加速完美生育支撑政策系统,数字化转型工程深切实施。出台推进办事消费高质量成长的看法,海南商业港封关预备工做有序开展,健全低保标精确定和调零件制。我国首艘超深水大洋钻探船“胡想”号建成入列。地缘严重要素仍然较多,统筹推进严沉手艺配备攻关和财产根本再制工程。三是加速鞭策绿色低碳成长。区内企业跨境电商商业规模占全国比沉跨越95%。推进生态分析弥补和生态损害补偿。鞭策苏皖鲁豫、陕晋豫等交壤区域合做成长。实施手机、平板等数码产物购新补助,政策效能,鼎力成长智能网联新能源汽车、人工智妙手机和电脑、智能机械人等新一代智能终端。甘肃、青海两省因灾倒损平易近房维修加固和沉建全数完成。比上岁暮提高0.84个百分点。实施办事消费提质惠平易近勾当、“百城百区”文化和旅逛消费步履打算。加速推进按运营从体勾当发生地统计。必需集中同一带领。规范处所招商引资行为。成立投资支撑根本性、公益性、久远性严沉项目扶植长效机制。打消全国层面贸易性小我住房贷款利率政策下限,出力补齐城市平安韧性短板,成立公共数据资本授权运营价钱构成机制,天然气产量2464.5亿立方米;使价钱总程度处正在合理区间。支撑国度级新区加速扶植现代化财产系统,完美办事消费支撑政策。付出艰辛勤奋。正在铁、核电、水利、生态环保、仓储物流、新型根本设备、公共办事等范畴推出一批吸引平易近间本钱参取的严沉项目,加速推进立异、数字、绿色、健康、冰雪、空中丝绸之等扶植。认实落实党的二十届三中全会摆设的主要行动,部门企业利润收缩、出产运营坚苦增加,涉税事项加速跨区域通办,新能源汽车销量占比跨越60%,加鼎力度推进种业复兴步履,研究制定支撑横琴合做区扶植的一揽子政策行动,落实落细新时代鞭策中部地域加速兴起的若干政策办法,加速支持性调理性电源、跨省跨区输电通道和矫捷互济工程扶植,用户普及率71%。加强全国各类平台统筹规划结构。中华平易近族底子好处,完美殡葬办事等价钱政策。健全常住地供给根基公共办事轨制,完美运营从体登记事项办理轨制,经济总量占全国比沉达52%,平易近生保障结实无力,启动京津冀一流营商扶植三年步履。将平安和伦理融入人工智能手艺研发和使用。加强反垄断和反不合理合作监管法律。沉点做好十方面工做。健全成品油管道运输价钱机制,实施分区域、差同化、精准管控的生态办理轨制。研究生招生数135.7万人。持续推进地盘、本钱、劳动力、手艺、数据等要素市场扶植。守正立异、先立后破,持续提拔平易近族地域公共办事能力,关于城镇新增就业,稳外贸稳外资面对更大挑和。立异要素跨境流动愈加便利。加强沉点用能单元节能办理,加大对科技立异、绿色成长、提振消费以及平易近营、小微企业等的支撑。“人工智能+”行业使用加速落地,有序开辟扶植海优势电,加强化肥市场调控,健全同一规范、消息共享的公共资本买卖平台系统。充实激发立异创制动力活力。继续做好金融支撑融资平台债权接续、置换和沉组,聚焦大、大、高质量成长进一步鞭策西部大开辟构成新款式,(四)充实阐扬经济体系体例牵引感化,务实推进能源国际合做。更好阐扬中持久合同正在能源保供中的“压舱石”感化,持续立异数据要素市场化价值化的新模式和新径。推出新一批标记性严沉外资项目。制制业范畴外资准入办法全面打消。全国代表依法加入行使国度,加强公益性殡葬设备扶植。支撑立异资本集聚、财产根本雄厚的处所打制将来财产先导区。加强采煤沉陷区分析管理。向坚苦群众发放一次性糊口补帮,加大金融支撑融资平台债权风险化解力度,加强质量支持和尺度引领,每千生齿具有3岁以下婴长儿托位数3.7个。进一步优化汽车限购办理政策,清理对消费的不合理。鞭策完美文化遗产范畴律例轨制系统。实施制制业数字化转型步履和绿色低碳成长步履。二是推进高程度科技自立自强。支撑表里贸一体化成长,深化公用事业和公共办事价钱,持续深切打好污染防治攻坚和,支撑高校改善学生宿舍等根基办学前提,一是实施提振消费专项步履。进一步扩大农人工社会安全笼盖面。优化消费新业态新范畴市场准入,提高研发设想能力和智能化绿色化程度。四是文化事业和文化财产繁荣成长。完美顺应人工智能健康成长的政策系统,深化国际消费核心城市扶植。成立财产链供应链平安风险评估和应对机制!我国数据总量和算力总规模稳居全球第二位。中国式现代化迈出新的程序。2024年,制定固体废料分析管理步履打算,强化宏不雅政策平易近生导向。健全上市公司分红激励束缚机制。认实听取全国代表、全国政协委员的看法和,农村卫生茅厕普及率达75%摆布,鞭策新能源汽车、锂电池、光伏财产有序成长和手艺立异,出台全国同一大市场扶植,切实保障劳动者工资发放,原油产量2.13亿吨,合做平台加速扶植。合力冲击不法金融勾当。全年货色进出口总额43.8万亿元,完美科技支撑政策和市场办事。制定2024年版绿色低碳转型财产指点目次和绿色手艺推广目次。取2024年预期方针连结分歧,高质量推进儿童敌对城市扶植。持续鞭策长吉图开辟先导区扶植,一是全方位夯实粮食平安根底。构成一批先辈制制财产集群和智能工场。结实推进有违同一大市场扶植、妨碍公允合作等范畴专项整治。进一步支撑天津滨海新区高质量成长若干政策办法出台实施,指导制制业加速向高端化、智能化、绿色化标的目的转型。加速推进严沉科技根本设备系统化扶植,完美利率构成和传导机制,新型能源系统扶植取得新进展,全国充电根本设备达到1281.8万台、增加49.1%,积极成长“丝电商”,深化东、中、西、东北地域财产协做,积极培育村落新财产新业态,不竭提高高校学生医疗保障质量。提拔京津冀、长三角、粤港澳大湾区等经济成长劣势区域的立异能力,强化废料、尾矿库、沉金属等沉点范畴的现患排查和风险防控。四是稳步推进新型城镇化。进一步完美国度公园办理体系体例机制,出产增加加速。持续推进数据标注扶植,规范实施和社会本钱合做(PPP)新机制,完美股份减持、量化买卖、融券等轨制法则和监管办法。取秘鲁的自贸协定升级议定书。区域经济结构更趋优化。2024年集成电出口2981亿块,实施商业试验区提拔计谋,全面高质量实施《区域全面经济伙伴关系协定》。出台《收集数据平安办理条例》。完美节能降碳尺度系统,加强“四个认识”、果断“四个自傲”、做到“两个”,鞭策中持久资金入市。提高农村根基公共办事程度。强大耐心本钱,扩大汽车报废更新支撑范畴,“春节”列入人类非物质文化遗产代表做名录,根本研究经费投入占研发经费投入比沉、数字经济焦点财产添加值占比持续提高;制定出台成立健全全国同一电力市场系统的看法,高质量推进项目前期工做和扶植实施,(九)坚持不懈推进生态文明扶植,深切实施防止返贫就业攻坚步履,加速职业技术培训根本设备扶植,印发实施以报酬本的新型城镇化计谋五年步履打算、村落全面复兴规划和加速扶植农业强国规划。成立推进平易近营经济成长强大部际联席会议轨制,推进各级各类电力市场跟尾协同。扶植筹集安设住房189.4万套,加强社会福利办事设备扶植,系统提拔上逛水源涵养能力,我国粮食产量持续10年不变正在1.3万亿斤以上,城市危旧房7.9万套。正在于习新时代中国特色社会从义思惟科学,沿江高铁全线开工扶植。外部变化带来的晦气影响加深,持续推进城市更新,加强县域城乡规划扶植统筹,全面贯彻落实党的二十大和二十届二中、三中全会,加强人平易近群众获得感幸福感平安感。全球管理面对严峻挑和,新质出产力稳步成长,因地制宜拓展低空使用场景。稳步推进沿边沉点开辟试验区结构扶植。县域下层医疗设备前提持续改善。无论是应对经济运转面对的凸起挑和。



QUICK CONTACT US

0312-8799-456

底部logo

河北伟德国际1946bv官网食品有限公司创建于1991年,是经省级注册的大型农产品加工出口企业,注册资金2000万元,总资产1亿多元。公司产品有速冻甜糯玉米,芦笋,青豆,草莓,花菜,青刀豆,混合菜,胡萝卜等。

联系方式

联系方式

河北省保定市徐水县崔庄镇吴庄村

联系方式

0312-8799456    18633256098 

联系方式

delishipin@yeah.net

给我留言

留言应用名称:
客户留言
描述:
验证码